GRECIA
Ελλάς
(recuerda que pinchando sobre las imágenes las puedes ver ampliadas)

La Ilíada y la Odisea
La Ilíada relata un episodio de la guerra de Troya, hecho histórico de la época Micénica, relatada posteriormente por Homero, en esta guerra se unieron casi todas las tribus griegas contra un reino de Asia, llamado Troya.
Paris, hijo de Príamo, rey de Troya, robó a Helena esposa de Menelao, rey de Esparta, y ésta fue la causa de la guerra de Troya.
Todos los pueblos de Grecia se armaron y en 1200 naves, un ejército de 100000 griegos, al mando de Agamenón, el hermano de Menelao,invadieron el reino de Troya.
El jefe de los troyanos Héctor, hijo de Príamo, resistió el sitio de Troya por diez años.
Aquiles abandonó su lugar y fue ocupado por Patroclo, quien fue asesinado por Héctor, y éste posteriormente por Ulises. Finaliza cuando Príamo pide el cadáver de su hijo a Ulises.
Caballo de Troya: Ulises hizo construir un enorme caballo de madera en cuyo interior guardaba varios soldados griegos.Ulises pactó una tregua y en testimonio de amistad les regalo el caballo.Aceptaron los sitiados el caballo y llegada la noche salieron los griegos de adentro del caballo y abriendo las puertas de la plaza pudieron entrar las tropas de Ulises.
La Odisea: Narra las fabulosas aventuras que le ocurrieron a Ulises al regresar a su patria Itaca. Con la ayuda de su hijo Telemaco reconquistó su reino y a su esposa Pénelope.
Localización geográfica de la guerra de Troya (Ilíada):
Geografía de la Odisea:
Pinchando en la imagen superior se puede iniciar el viaje de Odiseo.
Mapa de la Hélade y sus polis.
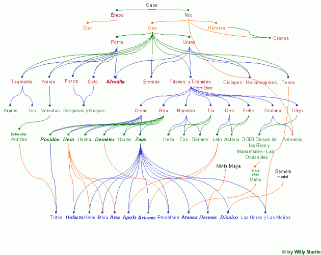
Mitología griega
Pinchando en la imagen superior se accede a un programa interactivo sobre los dioses griegos
Teseo y el Minotauro:

Más sobre mitología griega pinchando aquí
El Discóbolo de Mirón (455 a.C. aprox.). Copia.

Venus de Milo

Victoria de Samotracia (Niké).

Templo de Zeus, Olimpia.


Erecteión (Atenas). Pórtico de las Cariátides (421-406 a. C.)
Ánfora trofeo Panatenaico-griega, de Atenas, 367-366 a. C. aproximadamente.
Los órdenes griegos:
Mapa de Eratóstenes de Cirene (276-194 a.C.)

Eratóstenes midió la circunferencia de la Tierra.
Ptolomeo, general del Alejandro y rey de Egipto recordando la grandeza de Alejandro y del Helenismo:
![]()




















que pagina mas interesante nos la hemos leido enterita XD
hola profe muy chula la pagina
como mola Profesor Jose
yo todo lo que doy m lo estudio desde aqui
Hola! Tengo una duda curiosa respecto al primer mapa de esta entrada, es respecto al nombre de la isla de Tera. No es una errata? Puesto que aparece con el nombre actual, Santorini?
Pingback: 1ª Lección sobre Aristóteles | Proyecto Telemaco